耘上数字
客服电话:4000-886-818
当前位置:首页 > 信息中心 > 通知公告 蒜片2701分级分时专区订单要求与说明
返回

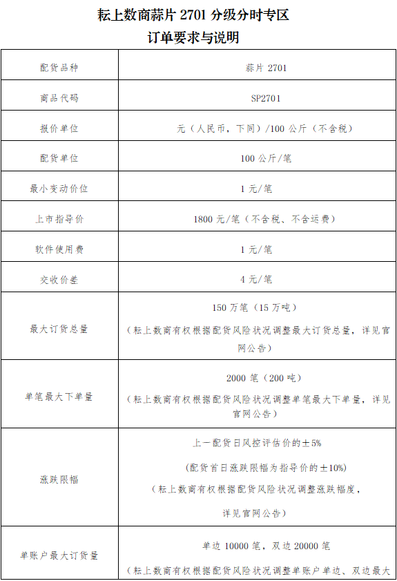
蒜片2701分级分时专区订单要求与说明

发布时间:2026-02-27

通告1 - 截图用.png



Snipaste_2026-02-27_1-1.png

Snipaste_2026-02-27_2-1.png

Snipaste_2026-02-27_3-1.png

Snipaste_2026-02-27_4-1.png

Snipaste_2026-02-27_5.png

Snipaste_2026-02-27_o1.png

Snipaste_2026-02-27_7.png

通告2.png

扎根三农
数字赋能
新智生产
国企担当