耘上数字
客服电话:4000-886-818
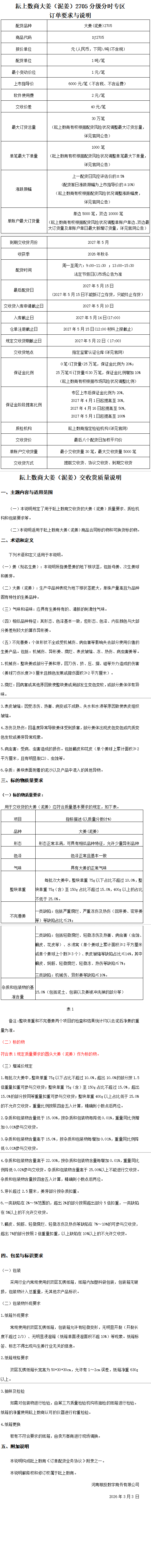
当前位置:首页 > 信息中心 > 通知公告 大姜(泥姜)2705分级分时专区订单要求与说明
返回

大姜(泥姜)2705分级分时专区订单要求与说明

发布时间:2026-03-03

通告1 - 截图用.png

大姜2705说明PixPin_2026-03-03_18-24-30.png

通告2.png

扎根三农
数字赋能
新智生产
国企担当