耘上数字
客服电话:4000-886-818
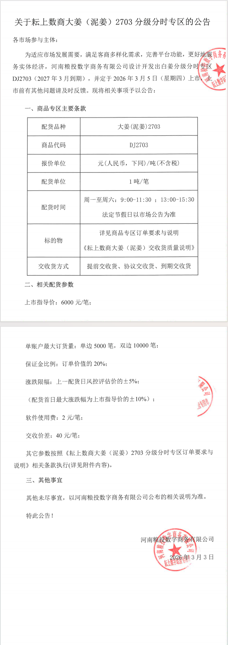
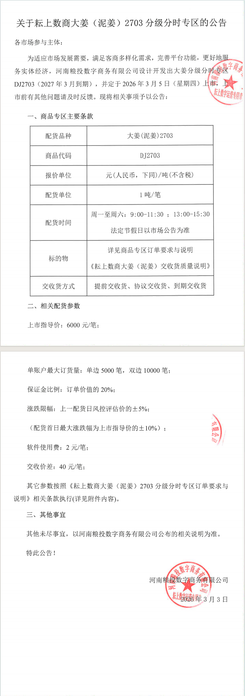
当前位置:首页 > 信息中心 > 通知公告 关于耘上数商大姜(泥姜)2703分级分时专区的公告
返回

关于耘上数商大姜(泥姜)2703分级分时专区的公告

发布时间:2026-03-03

通告1 - 截图用.png

大姜2703公告.png

通告2.png

附件(点击文件进行下载):
  • 耘上数商大姜(泥姜)2703分级分时专区订单要求与说明.docx
  • 扎根三农
    数字赋能
    新智生产
    国企担当